查看详情 >>
企业之间的并购重组活动是最常见的投融资方式之一,并购重组不仅能够优化资源配置,提高企业竞争力,还能通过整合实现规模经济效应。然而在这一过程中,税务处理成为企业必须面对的重要问题。合理的税务处理不仅能够降低企业的税收负担,还能确保并购重组活动的顺利进行。本文将为大家介绍公司资产并购重组的税务处理问题。
被收购方按规定确认股权转让所得或损失;计税基础是以收购方取得股权的公允价值为基础确定;被收购企业相关所得税事项原则上保持不变。
转让非上市公司股权和合伙企业股权无需缴纳增值税,上市公司股权收购(股权转让)需按金融商品转让缴纳增值税。
一般而言,股权收购协议需要缴纳印花税,其税率根据各地的具体规定有所不同。在某些地区,股权收购协议的印花税率可能为万分之五,但具体税率需参照当地税务机关的规定执行。
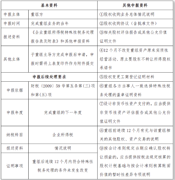
①具有合理的商业目的,且不以减少、免除或者推迟缴纳税款为主要目的。
②收购企业购买的股权不低于被收购企业全部股权的50%。
③收购企业在该股权收购发生时的股权支付金额不低于其交易支付总额的85%。
④企业重组后的连续12个月内不改变重组资产原来的实质性经营活动。
⑤企业重组中取得股权支付的原主要股东,在重组后连续12个月内,不得转让所取得的股权。
①被收购企业的股东取得收购企业股权的计税基础,以被收购股权的原有计税基础确定。
②收购企业取得被收购企业股权的计税基础以被收购股权的原有计税基础确定。
③收购企业、被收购企业的原有各项资产和负债的计税基础和其他相关所得税事项保持不变。

在资产收购中,收购方通常需要按照收购资产的公允价值重新确定资产的计税基础。对于被收购方而言,需确认资产转让所得或损失,并在企业所得税中进行申报。此外,收购方在后续使用这些资产时,可以按照新的计税基础进行折旧或摊销,从而影响企业所得税的计算。
资产收购涉及的增值税处理取决于资产的性质。例如,不动产转让通常需要缴纳增值税,而存货的转让则可能适用不同的税率或免税政策。具体税率和政策需参照当地税务机关的规定执行。
在资产收购中,如果涉及土地使用权的转让,还需缴纳土地增值税。土地增值税的计算较为复杂,通常依据土地增值额和适用的税率来确定。土地增值额是指转让土地使用权所取得的收入减去相关成本、费用后的余额。
资产划转中,如果涉及土地使用权或房屋所有权的转移,收购方还需依法缴纳契税。契税的计税依据通常为转移不动产的市场价值或税务机关核定的价值,税率则根据当地税法规定执行,一般在3%至5%之间不等。此外,契税的缴纳时间通常要求在产权转移合同签订并生效后的一定期限内完成,具体期限需参照当地税务机关的要求。
资产收购的特殊性税务处理条件同股权收购适用条件;申报资料中的基础申报资料同股权收购申报资料,其他申报资料中,在与股权收购申报资料相同的基础上增加:被收购资产原计税基础的证明。
企业合并过程中,合并方通常需对被合并方的资产和负债按公允价值进行重新计量,并据此确定新的计税基础。被合并企业按清算进行企业所得税处理,其亏损不得再合并方结转弥补。被合并企业股东按清算进行企业所得税处理。
企业合并中涉及的增值税处理,主要关注资产转让的增值税义务。例如,固定资产、存货等资产的转让,可能需要根据相关税法规定缴纳增值税。对于不动产的转让,还需特别注意增值税的预缴和清算流程。
企业合并协议作为法律文件,通常需要缴纳印花税。具体税率和缴纳方式需参照当地税务机关的规定执行。
①具有合理的商业目的,且不以减少、免除或者推迟缴纳税款为主要目的。
②企业重组后的连续12个月内不改变重组资产原来的实质性经营活动。
③企业股东在该企业合并发生时取得的股权支付金额不低于其交易支付总额的85%,或同一控制下且不需要支付对价的企业合并。
④企业重组中取得股权支付的原主要股东,在重组后连续12个月内,不得转让所取得的股权。
①合并企业接受被合并企业资产和负债的计税基础,以被合并企业的原有计税基础确定。
②被合并企业合并前的相关所得税事项由合并企业承继。
③可由合并企业弥补的被合并企业亏损的限额=被合并企业净资产公允价值x截至合并业务发生当年年末国家发行的最长期限的国债利率。
④被合并企业股东取得合并企业股权的计税基础以其原持有的被合并企业股权的计税基础确定。

被分立企业对分立出去资产应按公允价值确认资产转让所得或损失;分立企业应按公允价值确认接受资产的计税基础;被分立企业继续存在时,其股东取得的对价应视同被分立企业分配进行处理;被分立企业不再继续存在时,被分立企业及其股东都应按清算进行所得税处理;企业分立相关企业的亏损不得相互结转弥补。
企业分立中涉及的增值税处理,同样需关注资产转让的增值税义务。对于存货、固定资产等资产的分割,可能需要根据税法规定缴纳增值税。
企业分立协议及相关的法律文件也需缴纳印花税,具体税率和缴纳方式需参照当地税务机关的规定。
企业分立的特殊性税务处理条件与合并类似,即需满足合理的商业目的、资产分割比例、股东权益连续等要求。
具体处理规定如下:
①分立企业接受被分立企业资产和负债的计税基础,以被分立企业的原有计税基础确定;
②被分立企业已分立出去资产相应的所得税事项由分立企业承继;
③被分立企业未超过法定弥补期限的亏损额可按分立资产占全部资产的比例进行分配,由分立企业继续弥补;
④被分立企业的股东取得分立企业的股权(以下简称“新股”):
A.如需部分或全部放弃原持有的被分立企业的股权(以下简称“旧股”),“新股”的计税基础应以放弃“旧股”的计税基础确定。
B.如不需放弃“旧股”,则其取得“新股”的计税基础可从以下两种方法中选择确定:直接将“新股”的计税基础确定为零;或者以被分立企业分立出去的净资产占被分立企业全部净资产的比例先调减原持有的“旧股”的计税基础,再将调减的计税基础平均分配到“新股”上。
申报材料方面,与企业合并基本相同。在涉及特殊性其他申报材料中,需提供分立前后企业股东股权比例证明材料及工商营业执照复印件。
(1)减免债务
债务人按照支付的债务清偿额低于债务计税基础的差额,确认债务重组所得。债权人按照收到的债务清偿额低于债权计税基础的差额,确认债务重组损失。
(2)以非货币资产清偿债务
债务人应将上述事项分解为转让相关非货币性资产、按非货币性资产公允价值清偿债务两项业务确认相关资产的所得或损失。债权人按照接受的非货币资产公允价值低于债权计税基础的差额确认债务重组损失,并按照接受的非货币资产公允价值确认其计税基础。
(3)债权转股权
上述事项应分解为债务清偿和股权投资两项业务。其中债务人按照债务转为资本部分公允价值低于债务计税基础的差额,确认债务重组所得;债权人按照债权转为股权部分公允价值低于债权计税基础的差额确认债务重组损失并按照股权投资的公允价值确定其计税基础。
(4)债务人的相关所得税纳税事项原则上保持不变。
在债务重组过程中,若涉及到存货、不动产或其他可产生增值税应税行为的资产转让,债务人应按照相关税法规定,就转让资产的部分计算并缴纳增值税。债权人接收的资产,若符合增值税进项税额抵扣条件,可按规定抵扣相应的进项税额。
债务重组协议及其附属法律文件,如债权转让协议、债务豁免协议等,均需按照当地税务机关的规定缴纳印花税。具体税率和缴纳方式需参照当地税务政策执行。
经国务院批准实施债权转股权的企业,对债权转股权后新设立的公司承受原企业的土地、房屋权属,免征契税。申请减免时需提供国务院批准实施债权转股权的文件。
对于符合特殊性税务处理条件的债务重组,如重组具有合理的商业目的、债权和债务的计税基础确定且连续12个月内未发生实质性变化等,税务处理上可给予一定的优惠或特殊处理。
具体规定包括:
①若债务人企业债务重组确认的应纳税所得额占该企业当年应纳税所得额50%以上,则其债务重组所得可以在5个纳税年度的期间内,均匀计入各年度的应纳税所得额。
②企业发生债权转股权业务的,债务人对债务清偿业务暂不确认所得,企业的其他相关所得税事项保持不变。债权人对债权转股权业务暂不确认损失,股权投资的计税基础以原债权的计税基础确定。企业的其他相关所得税事项保持不变。

企业合并、分立及债务重组作为常见的企业重组形式,其税务处理不仅影响企业的财务状况和税负水平,也关系到企业重组的成功与否。因此,在进行此类重组时,企业应充分了解并遵守相关税法规定,合理规划税务事项,确保重组的合法性和经济性。同时,加强与税务机关的沟通,及时申报并提供必要的税务资料,也是顺利完成重组税务处理的重要环节。